为庆祝中国共产党成立100周年,扎实推进学院党史学习教育活动,4月9日,学院举行了“‘百人、百堂、百部’话百年风华”微党课比赛,激励学院广大党员师生学党史、颂党恩、跟党走,与时代同行,向榜样看齐。

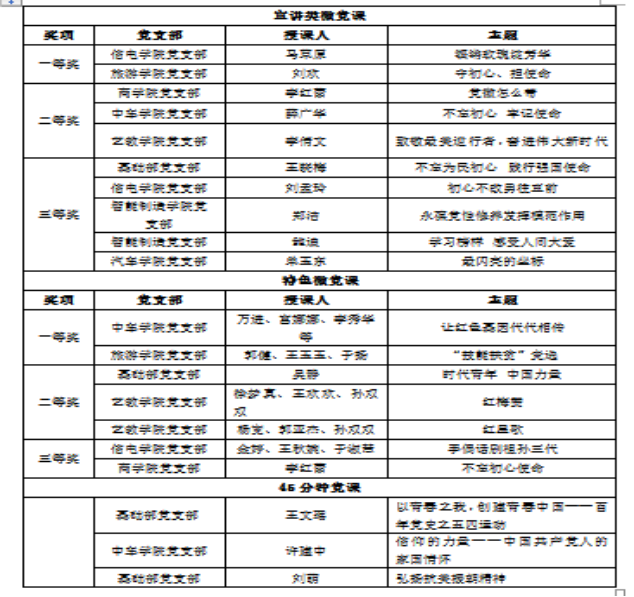
比赛要求各党支部以录制视频的形式提报参赛作品,来自8个党支部共16部微党课视频、3部45分钟党课视频参赛。参赛的党课作品采用宣讲、曲艺、情景表演等多种形式,聚焦青岛红色基因和不同时代涌现出的先锋事迹,展现党组织的战斗堡垒作用和党员的先锋模范作用,展现党建统领技工教育事业高质量发展的显著成效。

评委现场评选,评出了一二三等奖,其中一等奖将代表学院参加市教育工委组织的复赛。

学院将以本次比赛为契机,采取有力措施把党史学习教育引向深入,激发起广大党员勇立潮头、敢于担当、奋发有为的内生动力,凝聚起“不忘初心跟党走、不负韶华建新功”的奋进力量,以昂扬的姿态开启党建统领学院高质量发展的新征程!